Setting up SharePoint indexing
Who is this article for?Administrators setting up SharePoint to work with the Ideagen Mail Manager web search.
M365 SharePoint Administrator and Search permissions are required.
When enabled, the Ideagen Mail Manager web search is able to utilise SharePoint's index capabilities to allow users to find emails from any device.
This article walks you through the process of setting up the index.
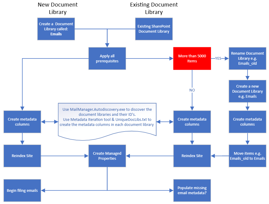
1. Indexing overview
During this process, additional email metadata is applied to SharePoint as emails are filed. The metadata is then automatically indexed by SharePoint.
The Ideagen Mail Manager web search utilises the metadata to provide a rich search experience allowing users to quickly retrieve filed emails.
2. Indexing prerequisites
To set up indexing:
- Access the App Consent page.
- Approve the following:
- Ideagen Mail Manager Mobile Apps - Used to file by Mobile App/Cloud Filer
- Ideagen Mail Manager Web Search - Used to enable the use of the web based search within your tenant
- Ideagen Mail Manager Background Services - Used to write metadata to SharePoint
- Ideagen Mail Manager Desktop (SharePoint) - Required if using the web add-in or mobile apps with the Desktop app
- Add the following user preferences to users' EmailFiling.cfg. This can be applied centrally via the AdminEmailFiling.cfg:
EnableSharePointMetaData=1
CreateSharepointMetadataColumns=1
UseLegacySharepointMetadataColumns=0
Contact our Support team to enable the web search interface.